小手术 大技术 微创治隐睾显微镜


睾丸没有在阴囊内,而是在“肚子里”“安了家”,医学上称之为隐睾症。上海九龙医院微创外科医生对隐睾患者做了直观的解释,隐睾是可以早期得到有效处理的,并因此可以防止其成年后对性和生育能力的损害,因而关键是要抢时间,务必要尽早完成治疗过程。上海九龙医院微创外科在根据十多年的临床经验,不断吸取传统与现代医学精华,率先开展的显微镜下高位隐睾下降固定术,为泌尿外科微创手术临床诊疗做出了极大贡献。
【隐睾症状分析】揭开隐睾症神秘面纱
隐睾是指男婴出生后单侧或双侧睾丸未降至阴囊而停留在其正常下降过程中的任何一处,也就是说阴囊内没有睾丸或仅有一侧有睾丸。这是男性生殖器官先天性异常中常见的一种疾病。

临床上把隐睾又分为高位隐睾和低位隐睾,通过把睾丸位于腹股沟管内环以上的隐睾症称为高位隐睾。调查数据显示,高位隐睾约占先天性隐睾的15%,由于其复杂的解剖学因素,临床处理起来比较棘手。近年来,随着泌尿外科学的发展与进步,对高位隐睾症的治疗多采用业内领先的微创术。
【警惕隐睾危害】及时治疗是关键
上海九龙医院医生介绍到,隐睾是常见泌尿生殖系统疾病,如不及时治疗,在成年后会给男性带来严重的身心影响,如造成男性生育能力低下或不予、睾丸扭转、睾丸恶变等。因而,医生提醒广大家长的是,明确并警惕隐睾症的危害,并及时采取有效措施治疗。临床上隐睾常见危害有以下几类:
一、产生心理障碍:阴囊里没有睾丸,外生殖器形态的变化,会使患者自卑,不愿去公共浴室洗澡,出现心理异常;
二、影响性功能:睾丸发育受阻,性激素分泌不足,则可影响以后的性功能;
三、极易发生恶变:隐睾由于生长环境改变以及发育上的障碍,使睾丸细胞发生恶变,而形成恶性肿瘤,其发生癌变的可能是正常睾丸的35倍;
四、容易发生损伤:由于睾丸未在阴囊内,隐在腹股沟区,位置浅表,稍有撞击或外伤,便容易发生损伤,产生疼痛;
五、导致男性不育:因为阴囊内温度要比37℃的体温低1。5-2℃,这个"低温"条件是睾丸产生精子所必需的,隐睾就不具备这种"低温"条件,生精功能受累,所以造成男性不育。
温馨提醒:同时要注意的是,睾丸停留的位置越高,对睾丸的发育影响越大,同时给手术带来的难度也成倍增大。因而一旦发现睾丸异常,要及时去正规医院检查就诊。
显微镜下微创治隐睾:小手术大技术安全有保障
根据组织学研究,1岁内未降睾丸与正常睾丸没有多大区别,然而2岁以后未降睾丸的生精细胞数目比正常睾丸明显减少。隐睾如不早期手术可出现少精子或无精子。单侧隐睾青春期后接受手术治疗,术后仍有83%的患者精子密度低于正常人。在青春期前不同年龄段进行睾丸固定术治疗的,约有75%的双侧隐睾患者和50%的单侧隐睾患者,术后精子数目低于正常人。因而,隐睾患者需早发现、早治疗。
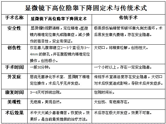
针对小儿隐睾症的治疗,传统方法多是采用开放式手术,创伤大、住院时间长、效果也不佳。泌尿外科学的发展与进步,上海九龙医院微创外科根据多年临床研究,运用显微镜下高位隐睾下降固定术,疗效突出,赢得患者认可。
【技术剖析】:显微镜下高位隐睾下降固定术治仅在患者腹部做2—3个直径为3—4mm的微孔,在腹腔内将精索充分松解,并将睾丸牵引固定于阴囊内。这种术式减少了操作的盲目性,操作方便灵活、对患者的损伤少、术后并发症少、恢复快、安全有效等特点,并且可以达到一次完成手术的目的,是目前临床比较推崇的治疗高位隐睾的术。

显微镜下高位隐睾下降固定术独有四大优势
1、避免传统手术的大切口:由于高位隐睾理论上可达肾脏水平,若不能找到睾丸或精索及输精管,应向上探查至肾脏水平,必须做很大的切口才能完成。而经显微镜手术只需腹开2或3个3、4毫米的切口即可完成。
2、显微镜可以探查异位睾丸,避免常规手术时可能发生的漏诊。成人外科曾发现有些异位睾丸恶变的病人曾经做过传统的睾丸探察术,但没有发现睾丸。这是因为部分睾丸可能异位到对侧,传统手术无法探查到。而用显微镜手术就可以避免这种情况发生。
3、双侧隐睾的患儿可同时手术而不增加切口。
4、可以探查是否伴有其他疾病,必要时可同时治疗。
隐睾手术医院——上海九龙医院
隐睾下降固定术由于其所在位置的特殊性,需要极精细的手术技巧,不是任何医院都操作此手术。显微镜下高位隐睾下降固定术不仅需要主刀医生具有成熟精湛的技术和的丰富的临床经验,同时还需要医院具有相关的医疗仪器设备及层流净化手术室,以保障手术的安全及术后效果的完美。

上海九龙医院微创外科凭借高端的技术设备和国内医学医生的合规水准,首度在国内引入“国际精细化生殖整形”的诊疗新模式,以微创术为主,在国内的超洁净千级层流净化手术室下,由泌尿男科威信医生、生殖整形医生亲自主刀,配备全套微创手术设备,开展显微精索静脉高位结扎流转术、显微镜下疝气微创修补术、显微镜下鞘膜积液切除翻转缝合术显微镜下高位隐睾下降固定术等多种生殖整形手术,高精尖显微设备可全程导视避开毛细血管及神经等组织,在安全、不伤及性感神经的原则下,精雕细刻,达到术后生殖器官集功能和美观完美为双赢的标准,手术效果达到国内精细外科水平,已使数万深受生殖发育异常疾病困扰的男性患者通过合规、规范、科学的治疗重新恢复健康幸福的生活,创造了男科生殖整形治疗领域的新典范!
分享到:
上一篇:隐睾症的危害 下一篇:上海治疗隐睾症好的医院是哪家?
频道热点资讯
- [隐睾] 隐睾的危害有哪些
- [隐睾] 隐睾会造成什么伤害
- [隐睾] 为什么说隐睾必须及时治疗
- [隐睾] 隐睾症的危害大吗
- [隐睾] 隐睾症的危害
- [隐睾] 小手术 大技术 微创治隐睾显微
- [隐睾] 上海治疗隐睾症好的医院是哪家
- [隐睾] 隐睾症的早期症状是什么

- 医院地址:
- 上海市长宁区中山西路333号(近中山公园)
接诊时间:周一至周日 8:00—21:00
询问电话:021-52739067

































